经典回顾
数字校园
阳光心理
数字图书馆
教学平台(
典技通
超星
)
宿州学院工程技术学院
校长信箱(监督举报):ahgcjsxx@126.com
繁
安徽工程技术学校
Anhui engineering and Technology Vocational School
知 书 尚 技 明 理 致 远
首页
学校概况
学校简介
现任领导
职能部门
媒体宣传
党群建设
党建工作
纪委办
工会
关工委
教育教学
教务处
人文基础系
智造装备系
设计艺术系
信息商贸系
招生就业
团学工作
团学动态
心理健康
安全教育
学工动态
规章制度
班主任专栏
学生资助
学风督导
培训鉴定
社会培训
技能鉴定
服务保障
服务动态
规则制度
信息公开
培养方案
质量年报
财务公开
监督投诉
下载中心
材料模板
当前位置:
培训鉴定处
>>
通知公告
>>正文
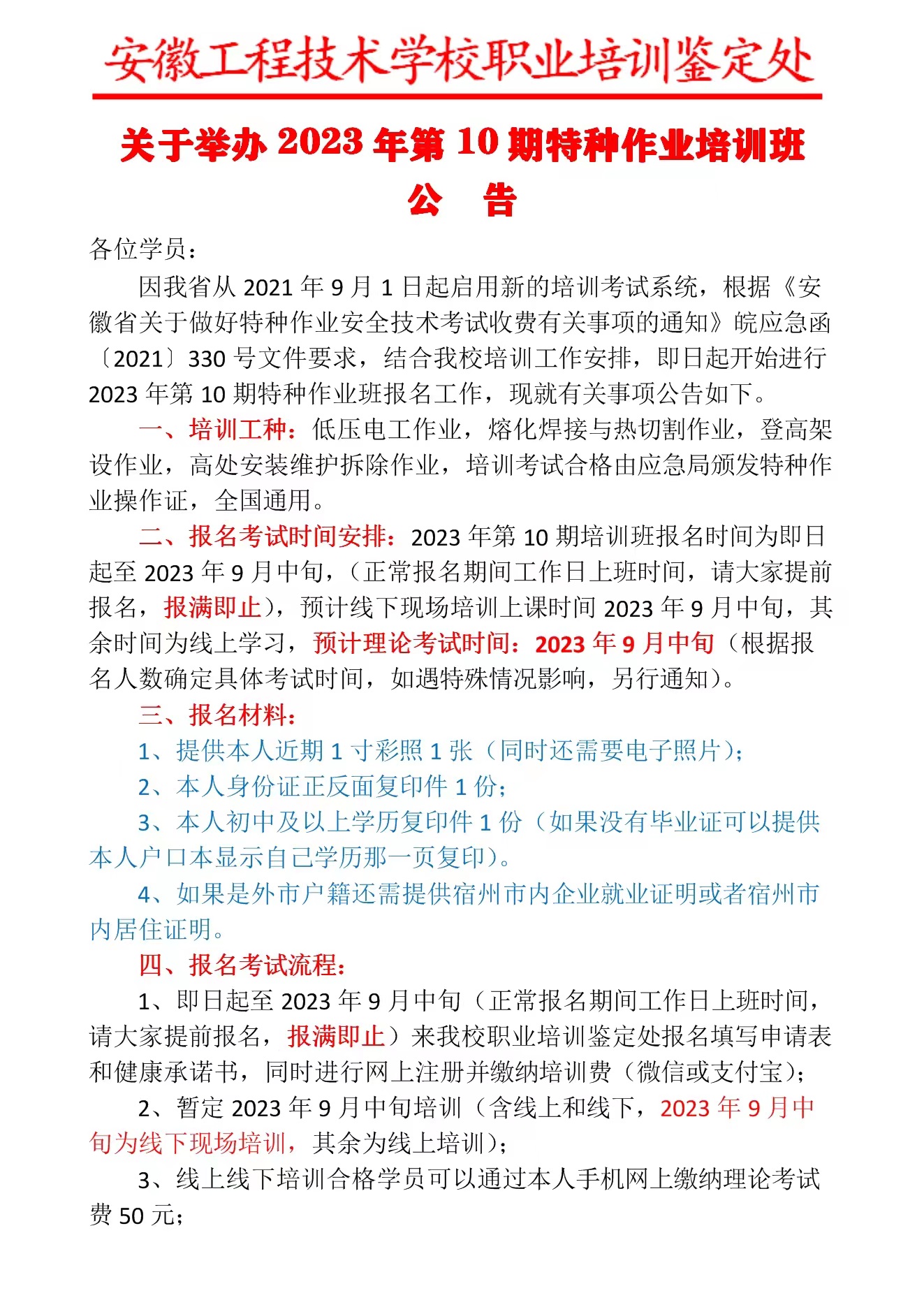
关于举办2023年第10期特种作业培训班 公 告
发布时间:2023-08-20 12:56:48 浏览次数:
该文章只限内网访问!
上一篇:
关于举办2023年第9期特种作业培训班 公 告
下一篇:
关于举办2023年第四期危险化学品企业 负...